2025年11月17日,松下控股与YKK集团签订股份转让协议,拟向后者出售旗下住宅设备业务全资子公司松下住空间株式会社(Panasonic Housing Solutions,简称PHS)80%的股份。这笔交易是松下推进业务结构改革的重要举措,同时也契合YKK集团拓展住宅相关业务的战略需求,以下是具体信息:
交易细节与双方后续合作:交易后YKK会专门设立中间控股公司持有这80%股份,PHS将正式纳入YKK集团体系;而松下不会完全退出,仍保留20%股份,且会与YKK共同参与PHS的业务管理。负责YKK集团建材业务的YKK AP,还将和PHS建立战略合作伙伴关系,推动业务协同。
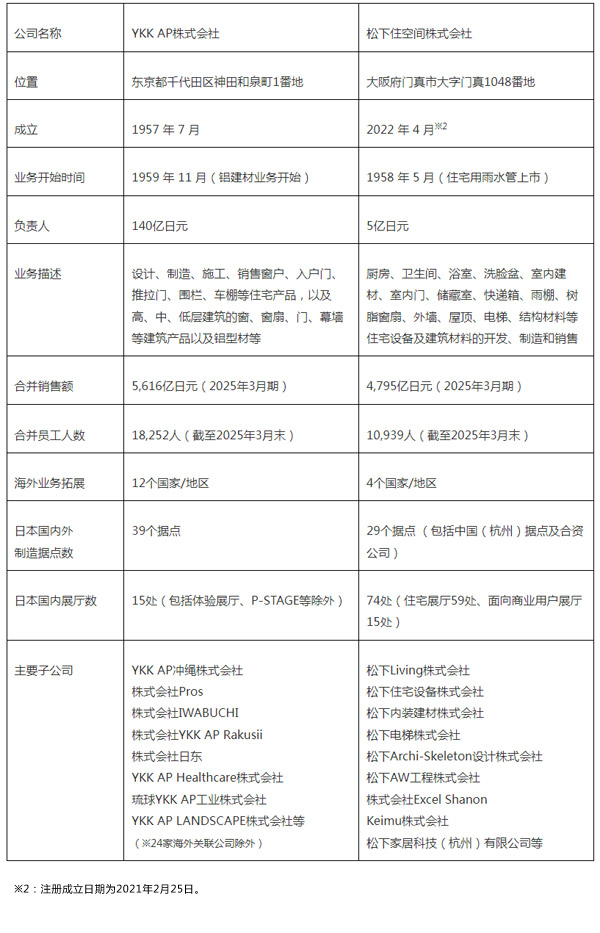
被出售子公司核心情况:PHS的业务覆盖范围十分广泛,既有树脂材质马桶、厨房设备等厨卫产品,也包含门、地板等室内装修材料,还有雨水槽、快递箱等户外配套产品。该公司2024财年(截至2025年3月)的销售额达4795亿日元,截至2025年3月底员工总数为1万939人。不过该公司被松下归为“重建业务”,是此次业务结构改革中重点梳理的对象。
双方交易的核心诉求
松下方面:此举是其2025年启动的业务结构改革的关键一环。当前松下正着力向轻量化经营体制转型,以此提升行业竞争力不足的生产效率与利润率。除了这笔出售交易,松下还公布了国内外裁员1万人的计划,并将旗下业务划分为“问题业务”和“重建业务”分类整顿,通过剥离非核心业务聚焦优势领域。
YKK集团方面:YKK虽以全球最大拉链制造商的身份为人熟知,但旗下YKK AP早已是高端建材领域的标杆企业,其业绩约占集团整体的60%。目前日本国内新建住宅开工户数持续下降,YKK AP正试图改变此前过度依赖新建住宅门窗的业务结构,此次收购PHS,核心是为了获取其丰富产品线,从而满足房屋翻新与改造市场的多样化需求,助力YKK AP实现2030年度合并销售额突破1万亿日元的目标。
