
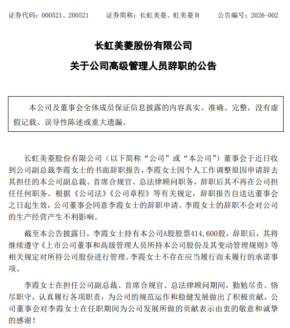
长虹美菱在公告中对李霞女士在任职期间为公司发展所作出的积极贡献表示衷心感谢,并对其未来的职业发展致以良好祝愿。
公开资料显示,李霞,女,1980年10月出生,四川邛崃人,中共党员,硕士研究生学历,中级会计师,毕业于四川大学工商管理学院会计专业。她自2009年起担任长虹美菱董事会秘书,并于2022年11月起兼任公司首席合规官,2024年6月升任公司副总裁。在其任职期间,李霞同时担任公司党委副书记、纪委书记、董事会秘书、总法律顾问等多个关键职务,是公司治理与合规体系建设的重要推动者之一。
值得注意的是,早在2025年10月,李霞已辞去董事会秘书一职,由杨柳絮接任。此次全面卸任高管职务,标志着其在长虹美菱长达十余年核心管理层生涯的正式结束。
长虹美菱成立于1996年,总部位于安徽省合肥市,主营业务涵盖电冰箱、冰柜、空调及洗衣机的研发、制造与销售。截至2024年,公司营业收入达286.01亿元,归母净利润为6.99亿元。目前公司实际控制人为绵阳市国有资产监督管理委员会。$长虹美菱(SZ000521)$
【潮流家电网版权声明】:本网站注明转载的内容均来源于互联网,转载的目的在于传递更多信息及用于网络分享,并不代表本站赞同其观点和对其真实性负责,也不构成任何其他建议。如果您发现网站上有侵犯您的知识产权的作品,欢迎提供相关证据,发送邮件至731801816@qq.com,我们会及时修改或删除。
未经正式授权严禁转载本文,侵权必究。



